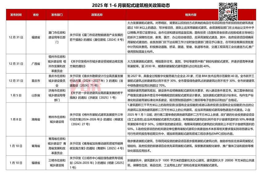
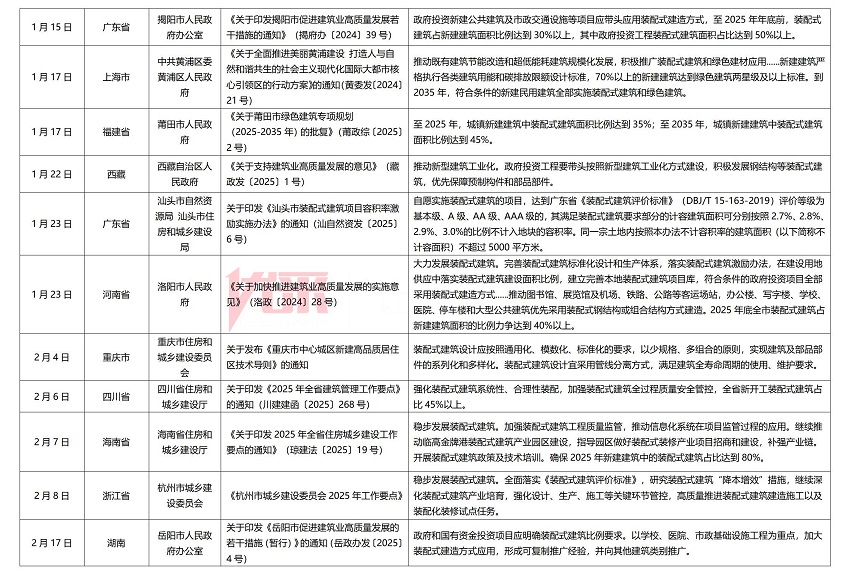
[摘要]2025年1-6月装配式政策动态汇总来了!1-6月政策搜集45条。2025年多数省份要求30%-50%新建建筑采用装配式的目标,如广东佛山35%、山西30%以上,四川45%等;上海、湖北、湖南、广东、山西、四川等多地明确要求政府投资或国有资金项目应采用装配式;商品房项目中多地通过出让条件绑定装配式要求,如山东济南要求纳入建设条件意见书,湖南郴州要求包含到项目建议书、可研报告等前期文件中等;技术体系标准化趋势明显,重庆、宁夏、山西等多地要求“少规格、多组合”设计,实现建筑部品部件的系列化和多样化。






