• 联系我们:400-618-8989
  • |
  • 掌上优采

2025年1-6月绿色建筑政策汇总

来源: 优采研究院2025-07-17 分享到:

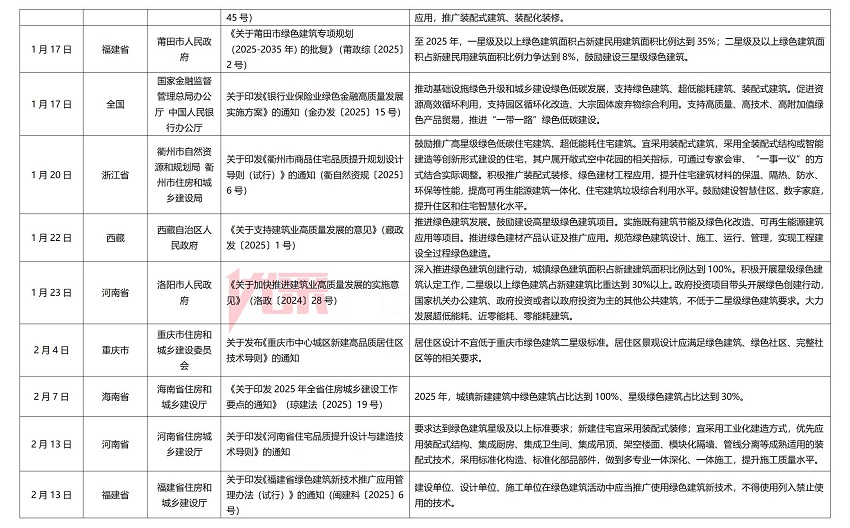
[摘要]2025年1-6月绿色建筑政策动态汇总来了!1-6月政策搜集45条。城镇新建建筑全面执行绿色建筑标准成为基本要求,星级绿色建筑占比目标普遍设定在30%及以上,超低能耗建筑和装配式技术推广加速。国家为绿色建筑提供信贷支持,部分省市也推出奖补政策:北京经济技术开发区单个项目最高奖励500万元;青海三星级绿色建筑最高奖补40万元,超低能耗建筑纳入高星级奖补范围;广东阳江对采用星级标准建设项目,奖项评审中优先推荐;海南鼓励对绿色建筑提供信贷政策支持。
您的浏览器版本太低,请升级!